Skip to content

Komplexe Integrationsszenarien mit SAP EWM

Im Bereich der Fertigung kommt der effizienten Integration der Intralogistik in die Produktionsprozesse eine immer größere Bedeutung zu. Mit SAP EWM steht seitens der SAP eine moderne und hochflexible Lagerverwaltungslösung zur Verfügung, die bereits im Standard über komplexe Integrationsszenarien im Bereich Produktionsversorgung und Produktionsentsorgung bietet.

Cropped shot of an attractive young businesswoman walking through a warehouse with a male worker
Infografik zum Thema Lagerung von WIP Beständen, SAP Digital Manufacturing Solutions

Fast komplett im SAP-Standard können so die WIP-Bestände über Handling Units (HUs) im SAP EWM bewegt und gelagert werden. Da keine Bestände involviert sind, erfolgt das HU-Tracking in SAP ME und SAP EWM über die SFC-Nummer.

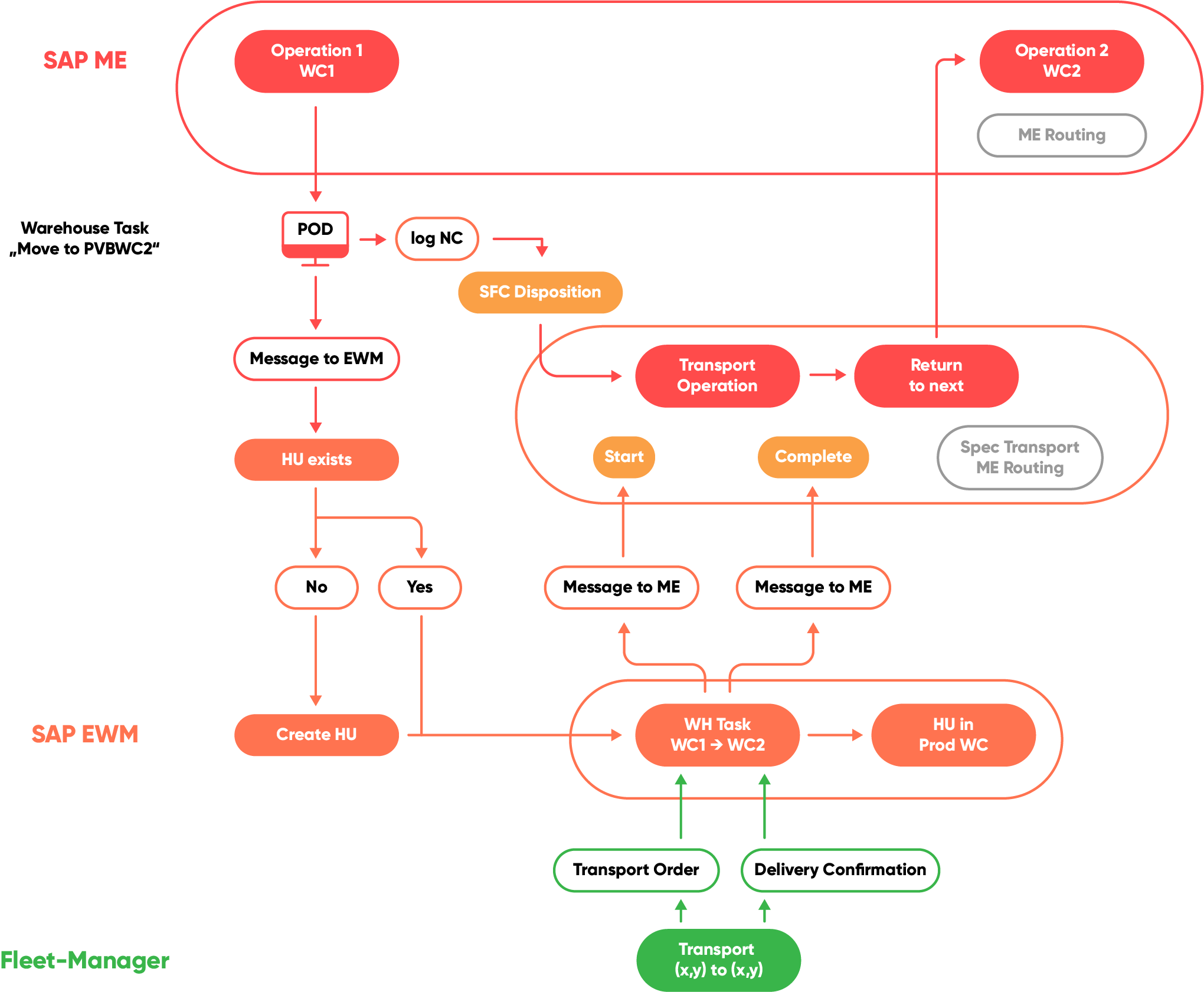
Transport von WIP-Beständen mit SAP EWM Resource Management

Neben dem Handling von WIP-Beständen kann das Ressourcen-Management von SAP EWM dafür verwendet werden, WIP-Bestände auch innerhalb der Fertigung auf dem Shop Floor zwischen Arbeitsplätzen zu transportieren:

Infografik zum Thema Transport von WIP Beständen, valantic SAP Digital Manufacturing Solutions

Durch die Abbildung der Fertigung mit den Organisationsstrukturelementen von und in SAP EWM (Lagertypen, Lagerbereiche, Lagerplätze) können Handling Units (HUs) über Lageraufgaben (TAs) mit dem Ressourcen-Management von SAP EWM zwischen Arbeitsplätzen bewegt werden.

Start und Ende der Lageraufgabenbearbeitung in SAP EWM werden dabei automatisch an SAP ME über Meldungen übertragen. Dadurch lassen sich praktisch alle Warenbewegungen gemäß gültigem Routing in SAP ME vollautomatisiert mit SAP EWM Ressourcen (z.B. Stapler, Schnellläufer, etc.) durchführen, ohne dass manuelles Eingreifen durch Leitstands-Personal notwendig ist.

Transport von WIP-Beständen mit FTS/ AGV in SAP EWM

In stark homogenen und damit oftmals auch stark automatisierten Fertigungsbereichen kommen vermehrt fahrerlose Transportsysteme (FTS) und AGV-Lösungen zum Einsatz.

In der Produktion sind solche Lösungen in den allermeisten Fällen Insellösungen auf Basis von Non-SAP-FTS-Systemen. Die Kommunikation erfolgt dabei über die Integration eines proprietären Flottenmanagers (Fleet Manager), der mit SAP ME über eine Telegrammschnittstelle kommuniziert. Der Flottenmanager verwaltet und steuert die Ressourcen (AGVs), empfängt Fahraufträge vom übergeordneten SAP ME und meldet die Quittierungen der Zustellungen an SAP ME zurück. Das SAP ME kennt dabei keine Ressourcen und Zustände während des FTS-Transportes (Fire-and-Forget Prinzip), da die Transparenz ausschließlich im Flottenmanager gegeben ist.

Nicht selten wird aber mehr Transparenz auf SAP-Seite benötigt. Dies ist meist dann der Fall, wenn die automatisierten Transporte in der Fertigung organisatorisch im Aufgabenbereich der Standortlogistik liegen oder vorhandene FTS-Lösungen nur wenige Bereiche der Fertigung abdecken und weitere Bereiche durch die Standortlogistik manuell disponiert, gesteuert und überwacht werden müssen.

Ist dann in der Logistik ein SAP EWM im Einsatz, können die Bordmittel des Lagerverwaltungsmonitors verwendet werden, um die Ausführung der Lageraufgaben (TAs) durch einen unterlagerten Flottenmanager zu visualisieren und überwachen:

Infografik zum Thema Fleet Managing, valantic SAP Digital Manufacturing Solutions

Diese Lösung kann drüber hinaus verwendet werden, die Fertigungsbereiche mit AGVs über Produktionsversorgungsbereiche (PVBs) zu versorgen oder Fertigungsbereiche automatisiert zu entsorgen.

Solch hochintegrierte Szenarien welche neben der eigentlichen Produktionsausführung (z. B. mit SAP ME) auch die Lagerverwaltung mit SAP EWM und weitere Software-Komponenten wie externe Flottenmanager beinhalten sind keine Standard-Szenarien und deshalb immer kunden- und einsatzbezogen zu konzipieren.

Ausgangspunkt solcher Lösungen sind deshalb immer Beratungsprojekte mit End-to-End-Betrachtungsansatz und ein robustes und flexibles Gesamt-Architekturdesign.

Produktionsversorgung und Entsorgung mit SAP EWM

Lange vorbei sind die Zeiten, in denen die lieferungsbasierte Produktionsintegration das alleinige Maß aller Dinge war, Komponenten aus SAP EWM der Produktion zur Verfügung zu stellen oder Wareneingänge aus der Produktion zu vereinnahmen.

Mit S/4HANA, embedded EWM und den Möglichkeiten der erweiterten Produktionsintegration mit SAP EWM wurden alle Ver- und Entsorgungsprozesse besser integriert und damit optimiert.

Die nachfolgende Grafik zeigt exemplarisch das Zusammenspiel aus SAP S/4HANA, SAP EWM und der SAP Digital Manufacturing Cloud:

Infografik zum Thema Produktionsversorgung und -entsorgung, valantic SAP Digital Manufacturing Solutions

Aus Logistik-Sicht ergibt sich hier eine flexible Kommunikation zwischen SAP EWM und der Manufacturing Execution Ebene (SAP DMC). Über die Produktionsmaterialanforderung (PMR) erhält das SAP EWM einen Forecast über bevorstehende Bereitstellungen vom ERP-System.

Die Bereitstellungsinformation (Staging Request) kommt von SAP DMC unmittelbar nach Auftragsfreigabe. SAP EWM führt die Bereitstellung zum vorgegebenen Produktionsversorgungsbereich durch und die Produktionsausführung kann beginnen. Alle Komponentenverbräuche in der Fertigung werden hierbei annähernd in Echtzeit dem SAP EWM und damit auch dem ERP-System mitgeteilt. Die Finished Goods können wahlweise in SAP DMC oder in SAP EWM verpackt und WE-gebucht werden.

Im Vergleich zu Fertigungsweisen mit retrograder Entnahme (Backflushing) können modernere Verfahren mit einem Manufacturing Execution System und verbrauchsorientiertem Komponentenverbrauch die Bestände in den PVBs und in S/4HANA jederzeit aktuell halten. Erst dadurch ist echte Bestandstransparenz unternehmensweit möglich.

Ihr Ansprechpartner

Matthias Krefeld, Partner & Managing Director, valantic SAP Services

Matthias Krefeld

Partner & Managing Director

valantic